Close

茅台提价,其他白酒跟吗?

04-01 钛媒体 HaiPress

3月30日晚间,贵州茅台(600519.SH)一纸提价公告,打破了白酒行业深度调整期的沉寂。

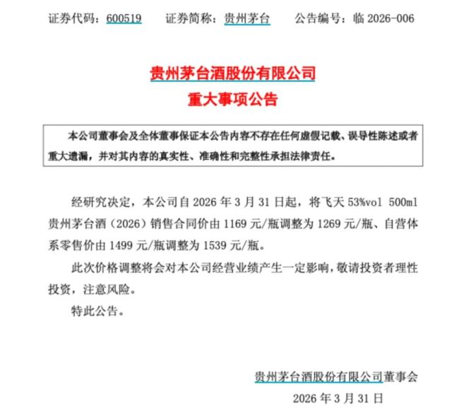
公告披露,自2026年3月31日起,飞天53%vol 500ml 贵州茅台酒(2026)销售合同价由1169元/瓶上调至1269元/瓶,自营体系零售价同步从1499元/瓶涨至1539元/瓶。

作为行业绝对龙头,茅台此次提价绝非简单的价格上调,而是其市场化改革的关键落子,更牵动着整个白酒行业的价格体系与未来走向。

在行业库存高企、价格倒挂、动销疲软的当下,茅台提价释放出怎样的信号?其他酒企又是否会跟进?

图源:贵州茅台公告

根据今日酒价2026年3月30日的报价显示,2026年飞天茅台散箱报1545元,与调整后的出厂价仍有276元价差。华北某券商食品饮料首席分析师告诉公司观察,“此次提价同时上调了自营体系的价格,有望对茅台批价形成支撑;从经销商角度来看,提价收窄了渠道的利润,但是提价后飞天茅台仍为顺价,此次提价有望执行落地。”

当然,本次提价的核心意义不⽌于单次价格上调,市场普遍认为,此举是茅台市场化改革的再尝试。

实际上,贵州茅台自2025年底以来就持续推行市场化改革:去年12月底,茅台经销商大会定调市场化改革;2026年1月1 日起,“i 茅台”正式上架销售普茅;1月13日,公司董事会通过《2026年市场化运营方案》,明确提出自营体系零售价实行“随行就市、相对平稳”的动态调整机制,并以自营零售价为基础测算渠道利润率、确定销售合同价与佣金;随后在1月中下旬,公司下调了精品、生肖、陈年15等非标产品的自营零售价;此次,飞天茅台合同价与自营零售价又同步上调……系列举措表明,公司正在从“行政式提价”转向“机制式调价”。

酒业独立评论人肖竹青向公司观察表示,“此次茅台对核心大单品的价格进行调整,是基于对市场运行节奏与新渠道表现的精准把握,也是遵循市场规律办事的又一体现,其背后既是对数字化营销成果的顺势而为,也是茅台在深耕市场化改革的关键落子,将进一步促进消费者、经销商、厂家、投资者等多方群体的共赢。”

如是所言,增厚业绩是共识。据上述食品饮料首席分析师测算,2025年飞天茅台占公司销售收入比重约50%,其中直营与经销商渠道各占一半。考虑到2026年飞天茅台增量以及直营渠道增量的假设,粗略预计本次提价对收入提升影响2.7%。但政策从2026Q2开始执行,2026Q1基本完成发货进度占全年三分之一左右,本次提价实际对收入的影响为1.8%,对利润增厚大于收入。

招商证券分析师陈书慧在研报中也认为,考虑到此前非标产品出厂价的下调,飞天的提价也将平衡吨价下行压力,熨平改革周期。本次提价也是一个积极的信号,后续价格向报表的传导将更为顺畅。

回溯来看,此前,茅台上市以来的9次出厂价上调,单次提价金额在40元至200元/瓶之间,多数幅度高于15%,每一次提价均对业绩形成正向拉动。以上一次提价举例,2023年11月1日起,53%vol贵州茅台酒(飞天、五星)出厂价平均上调约20%;其中,飞天茅台出厂价由969元/瓶上调至1169元/瓶,单瓶提价200元,涨幅约20.6%。提价后的完整会计年度2024年,贵州茅台实现营业收入1741.44亿元,同比增长15.66%;归母净利润862.28亿元,同比增长15.38%。

其他酒企会跟上吗?

就在贵州茅台发布公告的次日(3月31日),李渡酒业发布涨价通知,宣布 “李渡高粱1975” 开票价与团购价每瓶均上调10元,零售价定为740元/瓶。

图源:李渡酒业提价公告

李渡酒业之外,其他酒企会纷纷跟上吗?

“行业需求好时,当茅台提价,会被视为行业天花板打开,其他酒企一般会跟随。但现在行业处于低谷期,市场需求有限,并没有提价的基础,我认为多数酒企大概率不会跟进。”上述的食品饮料首席向公司观察表示,若有跟进提价,也多是从业绩角度出发,比如压缩渠道利润将财务报表做好看,而不是从市场角度出发进行提价。

肖竹青也直言,其他名酒跟进涨价可能性不大。在他看来,从消费者认知心理来分析,贵州茅台酒是中国最贵的酒,且被打上接待级别的符号,这种状态之下,贵州茅台酒的心理价位预期是最高的。而其他的名酒替代性很强,包括千元价格带和600元以上的次高端价格名酒带,替代性均很强。所以,其他名酒一旦涨价就有可能被竞品替代。

市场普遍认为,茅台此次提价的基础源于春节期间动销表现。陈书慧表示,一季度超过398万用户在“i茅台”买到了心仪的产品,预计Q1贡献5000吨飞天净增量,需求增长明显;春节期间包装车间进入满产运行状态,公司多个部门的员工分批次被安排到包装车间临时支持生产;节后经销商库存普遍小于半个月,飞天茅台再次进入供不应求状态,给提价提供支撑。

上述食品饮料首席也谈到,春节期间,随着批价下跌,茅台开瓶数据反而好起来了,经销商动销数据良好。这也证明了飞天茅台在1499价格上需求稳定释放的能力,成为茅台能够平稳穿越经济周期的基础。

甚至有经销商向公司观察表示,此次茅台提价其实是一次压力测试,若市场反应良好,后续或还会继续提价。

陈书慧也谈到,未来四年在供给有限,需求潜在修复的情形下,飞天价格仍有小步慢跑、持续提升的空间。

事实上,就在龙头依托品牌与渠道优势稳固基本盘、中小品牌通过低价策略艰难苟活时,此前被视为消费升级核心阵地的次高端价格带,却在本轮调整中面临最大的生存压力。

从多家券商发布的春节白酒市场调研数据看,2026年春节白酒市场呈现显著分化格局,高端酒(如贵州茅台、五粮液)表现超预期,次高端酒(300-800元)普遍承压,库存压力较大,大众消费(100元以下)成为结构性亮点。

这意味着,对于次高端和区域中小酒企而言,当前核心任务是去库存、稳动销,而非提价。

筑底信号渐显

茅台此次提价,可谓“逆市”而为。眼下,时值白酒行业调整深水区。

中国酒业协会理事长宋书玉此前明确指出,当前酒类消费已全面进入“消费态度理性、消费价格理性、消费选择理性”的“三理性时代”,产能过剩、高企库存、价格倒挂、场景缺失是困扰产业的四大问题。

行业数据更为直观。2025年前三季度,A股20家白酒上市公司营收合计3177.79亿元,同比下降5.90%;归母净利润合计1225.71亿元,同比下降6.93%。行业“去库存”压力显著,存货总额达1706.86亿元,同比增长11.32%。

已经披露年报的舍得酒业(600702.SH)、金徽酒(603919.SH)以及多家披露业绩预告的酒企纷纷给出下滑的2025年成绩单,甚至酒鬼酒(000799.SZ)、金种子酒(600199.SH)、顺鑫农业(000860.SZ)等纷纷预亏。

刚刚落幕的第114届糖酒会,则为观察白酒行业现状的最新窗口。本届春糖,以招商为核心的酒店展遇冷,头部酒企集体缺席,酒店展人流同比下滑20%-30%,有效客商偏少,经销商观望情绪浓厚。甚至有不少参展商直言,随着渠道库存高企、终端动销放缓,经销商普遍收缩战线,选品意愿降至冰点,很多经销商只是过来看趋势和摸行情的。

肖竹青认为,从行业视角来看,茅台逆势调价释放出明确的信号——头部品牌仍具备通过市场化手段调节供需、优化价格体系的能力,为引领行业走出调整期注入了信心。

如是所言,受茅台提价消息刺激,3月31日,白酒股集体高开,皇台酒业(000995.SZ)一度涨停,贵州茅台、五粮液(000858.SZ)、泸州老窖(000568.SZ)等头部酒企股价均出现明显上涨。遗憾的是,随着大盘回落,白酒股纷纷冲高回落,但当天白酒指数(884705.WI)仍强于大盘。

那此次茅台提价会不会是行业见底信号?

“于茅台而言,可能是价格见底的信号,但于整个白酒行业来说,今年还是去库的阶段,有行业见底的迹象,或者说现在还在底部徘徊。”上述的食品饮料首席向公司观察坦言,年初时因宏观数据边际向好,当时判断“今年基本见底,然后有望随宏观经济复苏逐渐向上”。后因其他意外因素 ,对消费心理、消费信心甚至宏观经济产生影响,目前判断变模糊。

但有一个较为积极的信号,相较去年高点,现在各家酒企无论渠道还是市场上的库存,已经有所下降。

方正证券研报也表示,行业筑底信号渐显,供需趋于平稳,渠道运营走向精细化,新销售渠道加速渗透。2026年春节白酒动销整体下滑10%-15%,降幅较上年收窄。各头部酒企今年未对打款进行硬性要求,渠道反馈更接近真实需求。节后进入淡季,需求正常回落,未出现此前预期的断崖式下跌。

国家统计局数据显示,2025年白酒产量为 354.9 万千升,同比下降12.1%。方正证券研报认为,该水平已接近真实消费需求,产能优化接近合理区间。

(责任编辑:zx0600)

免责声明:本文转载自其它媒体,转载目的在于传递更多信息,并不代表本网赞同其观点和对其真实性负责,亦不负任何法律责任。 本站所有资源全部收集于互联网,分享目的仅供大家学习与参考,如有版权或知识产权侵犯等,请给我们留言。
      联系我们   SiteMap